√100以上 次氯酸钠制作比例 217271-次氯酸钠制作比例
次氯酸钠溶液 码头及储罐 工业硫酸(98%) 性能和用途: 无色透明油状液体,能以任意比例同水混和并放出热量,是一种活泼的二元强酸,能与许多金属或金属氧化物作用生成硫酸盐。有强烈的吸水作用和氧化作用,对棉麻织物、木材、纸张等碳水化合物剧烈西陇 次氯酸钠溶液 ARKg AR500ml,本信息由西陇科学股份有限公司提供。我们主营次氯酸钠相关产品销售和服务。如有对西陇 次氯酸钠溶液 ARKg AR500ml进行咨询欢迎来电联系或在线留言。Jun 08, 21 · 方心在坚持原理不变的情况下,深研电解机理,通过大量试验和测试,摸索出一条独一无二的方心版电解技术和工艺,对有效氯浓度和 pH值进行分控,实现了有效氯浓度100~ppm之间的次氯酸水,其pH仍保持在5~65,并且pH还可以进一步的稳定在±02区间,氯臭味很淡,无刺鼻味道,更无所谓的"湿氯气",而且继续保持高效的转化效率,酸水中的Na 和 Cl等浓度都远低于
常见的消毒方法 消毒方法有哪些 什么值得买
次氯酸钠制作比例
次氯酸钠制作比例-当粉末加入水中时,各个有效基团与水反应或以水为载体互相发生化学反应产生次氯酸,从而形成含有次氯酸的强氧化性溶液。 本发明的另一个目的是,提供所述的固态次氯酸消毒粉的制备方法。 为实现以上目的,本发明是通过以下技术方案来实现的: 一种固态次氯酸消毒粉,由过氧团载体,氯离子载体和助剂组成,其按质量百分比构成的组分为: 过氧团载体: 103~45Nov 15, 16 · 本文主要就氧化法中以次氯酸钠作氧化剂,冷法制备淀粉胶进行研究该胶具有胶液粘度大、粘接强度高、原料来源广、生产成本低、制备容易等优点。 制备方法: 先将50g淀粉加入500mL的烧杯中,再加入100mL水,搅拌均匀后,加入30mL次氯酸钠溶液,搅拌反应3h后



床单可以用84消毒吗 可以 84消毒液要稀释后使用 探秘志手机版
因为 电解氯化钠相当于电解氯化钠和水,在阳极反应为;Cl离子失电子生成氯气,阴极为氢离子得电子生成氢气,然后就发生如下反应;H2O Cl2=HClOHCl 1年前 3 回答问题,请先 登录 · 注册 百度网盟推广 1 oba洗发水 4_____ 氯气通入饱和碳酸钠溶液不可以制取次氯酸,制取的是次氯酸钠用液碱更好一点,制取的次氯酸钠纯度更高,反应更完全 将氯气通入碳酸钠中方程式 _____ 反应方程式与氯气的量有关首先Cl2H2O=HClHClO,氯气少量时,盐酸与次氯酸均与碳酸钠反应,生成碳酸氢急求84消毒液详细配方 : 你好,次氯酸钙 制作84消毒液的方法 : 楼主 我只能告诉你配方 次氯酸钠水稳定剂铁等等=84 至于比例问题是比较复杂的 自己制作的很可能质量上不稳定 如果你是家用 建议你去购买 市场价 3元左右 !希望对你有帮助 84消毒液的制作
Mar 06, · 84消毒液用途不同,所需要配比的比例其实也不一样。 如经常用于擦洗物体表面时,如桌子、椅子,通常采用的配比比例是10,如用5ml原液加上1000ml的水,通常以这样浓度的84消毒液对物体表面如家里的家具、桌椅进行清洗消毒。先用84消毒液的原液按照1:29的比例兑水 (半盆水倒入6盖),将需要消毒的器具置于稀释好的液体中浸泡分钟。 如果要为瓜果、蔬菜消毒的话应该按照以下步骤:先用原液按照1:29的比例兑水 (半桶水倒入4盖),将需要消毒的瓜果、蔬菜置于稀释好的液体中浸泡分钟后用清水过净。 但一般不推荐使用84消毒液来为瓜果蔬菜消毒,瓜果、蔬菜的消毒用果蔬净就可以了,或者May 23, 17 · 次氯酸钠怎么制作?:制法次氯酸钠的制备方法有多种,工业上常用的方法为液碱氯化法。将一定量的液碱,加人适量的水,配成30%以下氢氧化钠溶液,在35°c以下通入氯气?
按流量比例注入杀菌剂(次氯酸钠),按浓度比例注入中和还原剂(亚硫酸钠)。 为了严守公约规定的排出基准,要求高的可靠性。 由于处理量的波动大,希望取大的药液注入量的控制范围。 由于处理后的水被直接排放到海里,必须切实处理。Aug 24, · "次氯酸钠消毒剂,也就是我们通常所说的84消毒剂,含有'氯'的一种消毒剂。"姚远说,它的有效成分是次氯酸钠,呈碱性、易挥发、有刺激性气味、具有强氧化性、并且具有漂白作用。使用时需要稀释,大多数情况下只用于环境喷洒消毒。Sep 01, 09 · 楼主 我只能告诉你配方 次氯酸钠+水+稳定剂+铁+等等=84 至于比例问题是比较复杂的 自己制作的很可能质量上不稳定 如果你是家用 建议你去购买 市场价 3元左右 !希望对你有帮助



食盐 自来水 消毒液 网红自制消毒水神器并非想的那么好 姚远



次氯酸钠有哪些氧化淀粉原理 宁夏维水源化工产品有限公司
清洁物品表面及地面时,可使用含氯消毒剂(有效氯浓度250~500毫克/升)擦拭,作用30分钟,再用清水擦净。 配制方法: 1使用84消毒液(有效氯含量5%):按消毒液水=1100比例稀释; 2消毒粉(有效氯含量12%~13%,克/包):1包消毒粉加48升水;次氯酸水设备 原理: 电解法 电解方式: 盐或者盐酸 杀菌率: % pH值: 50~65 氧化还原电位: ORP≥1100mV 有效氯浓度: 10~1000ppm(可调) 特点: 杀菌广谱瞬时、无残留无腐蚀,杀菌后的水无需污水处理 日本官方指定为: 食品添加物杀菌成分Feb 13, 19 · 盐水泵设2台,分别将饱和食盐水和稀释水按比例配制成浓度为3%的盐水打入次钠发生器进行电解。 电解槽2用1备共配置3台,每台内有复合电极若干块,按外形分有管式和板式两种,因效能高本项目采用板式。 次钠发生装置主要技术参数有:单台有效氯产量 (以Cl2) ≥ kg/h (次氯酸钠浓度:≥08%;结构形式:板式或管式;盐耗:≤35 kg/ kgCl2;交流电耗:≤35 kWh/ kgCl2



水神比較表 旺旺水神官網



殺菌次氯酸水製作機 Mimimalls
次氯酸水的使用教学 在研究完次氯酸水以及市面上的次氯酸水产品之后,挑选和使用的关键就在浓度。 浓度的高低决定了杀菌的效率,但同时还要考虑到这个浓度对人体的伤害,而这恰恰是目前最为缺乏相关研究的。 根据对于禽流感病毒的杀菌研究,100ppmSep 30, · 电解法制取的次氯酸钠浓度一般为06%09%,一套次氯酸钠发生器一般包括:溶盐系统、软水系统、溶液配比系统、电解系统、储药及投加系统、排氢这是一种次氯酸钠溶液的制备装置(见参考资料 8),其原理也就是电解食盐水生产次氯酸钠,并且没有使用隔膜哦,我国中小自来水厂、医院等单位采用的次氯酸钠溶液多是由电解食盐水的 次氯酸钠发生器 来产生的,设备工作前,一般是将食盐溶解制备成饱和食盐水,然后将饱和食盐水 稀释成2%~3% 的稀盐水,设备工作时,稀盐水经计量泵计量后被输入电解槽中,电解槽



如何自製消毒水 新冠肺炎防疫必知 健談havemary Com 圖解健康生活大小事



漂白水及次氯酸鈉如何抗菌消毒 專家完整解析 美的好朋友
Apr 03, · 应用悬液杀菌试验,消毒剂与菌悬液比例为100:1时,有效氯含量为50ml的次氯酸水,在室温下对弯曲杆菌、大肠杆菌、绿脓杆菌、金黄色葡萄球菌、MRSA、白癬菌、革兰氏阴性需氧杆菌的杀灭时间均小于15s;在40℃时,对黑曲霉菌、枯草菌黑色变种芽孢的杀灭时间小于30s。 同样在室温条件下有效氯含量50mg/L的次氯酸水15s即对流感病毒、诺如病毒灭活。 添加有机物的悬液法Nov 09, 18 · 3110 浙江省杭州市萧山区临江工业园红十五路9936号 摘要 本发明提供了一种涉水次氯酸钠的生产方法,将食品级氢氧化钠溶液、工艺水按比例混合后加入钛材质制造的涉水次氯酸钠反应器内,并通入来自液氯气化装置产生的液氯气化高纯度氯气,通过冷却水(2)次氯酸钠 §制法:由氯气通入氢氧化钠溶液中而制得 ; §性能:漂白能力很强的氧化剂,化学性质很不稳定,易分解释出游离氯,只有在强碱性条件下,次氯酸钠才较为稳定 ;



次氯酸搭配水比例 搜狗搜索



常见的消毒方法 消毒方法有哪些 什么值得买
先用84消毒液的原液按照1:29的比例兑水 (半盆水倒入6盖),将需要消毒的器具置于稀释好的液体中浸泡分钟。 3、如果要为瓜果、蔬菜消毒的话应该按照以下步骤:先用原液按照1:29的比例兑水 (半桶水倒入4盖),将需要消毒的瓜果、蔬菜置于稀释好的液体中浸泡分钟后用清水过净。 但一般不推荐使用84消毒液来为瓜果蔬菜消毒,瓜果、蔬菜的消毒用果蔬净就可以了二氧化硫通入次氯酸钠溶液的方程式和离子式怎么写呢?急_作业帮 。 。。—— 1、少量SO2通入次氯酸钠溶液时发生如下反应SO2 3NaClO H2O = 2HClO Na2SO4 NaClSO2 3ClO H2O = 2HClO SO42 Cl;2、过量SO2通入次氯酸钠中时发生如下反应SO2 2NaClO H2O = NaHSO4 NaCl HCl SO2 2 ClO H2O = SO422H 2 Cl 少量和Oct 28, 15 · 1.1 自然分解;次氯酸钠是一种强氧化剂,在常温下也会放 出活性氧原子,发生自然分解。 而光照、 高温、紫外线会加速这一反应,若在日光下晒 小时左右, 则90%的有效氯会分解5'其反应如下: 2NaCIO=2NaCI02 1.2 水解和酸解:次氯酸是一种弱酸,电离度很低,因此极易发生水解。 当pH 小于等于7 时分解 应会剧烈进行,pH值上升,分解速度减慢61。 研究发现 pH



樂業集團 次氯酸水1分鐘輕鬆做 Pure Hypochlorous Acid Powder Hap Youtube



鹽 水 電變消毒水 Lohas Scw33 次氯酸殺菌消毒水製造器 次氯酸水 消毒水製作 肺炎 Hocl Youtube
Sep 30, · 电解法制取的次氯酸钠浓度一般为06%09%,一套次氯酸钠发生器一般包括:溶盐系统、软水系统、溶液配比系统、电解系统、储药及投加系统、排氢系统、酸洗系统、冷却系统及plc系统。Mar 03, · 84消毒液是生活中比较常见的用于消毒的一种化学消毒液。其实在医院和在家庭生活中,大家都比较喜欢使用,要特别注意84消毒液是以次氯酸钠为主要成分的消毒液,对皮肤有一定刺激性,对物体表面有一定刺激和潜在损伤作用,特别对有色织物可能会产生作用,会使织物脱色。次氯酸水是安全无毒的杀菌产品 亦是食品级安全 添加剂 不同于市面上的杀菌产品(漂白水) 次氯酸水一般使用的氯浓度约为10~30ppm,PH值在5~65之间,无色无味 酸碱值与皮肤差不多 完全不会刺激 并且对伤口没有刺激性,安全性高 杀菌效果更超越酒精和



4种常用消毒剂能灭新冠病毒 这样用才安全 二氧化氯 新型冠状病毒 次氯酸水 大纪元



次氯酸水製造機7分鐘快速自製消毒水 Greenon橘能國際 線上購物
Jun 26, 21 · 简介:一种复方消毒杀菌除臭液及其配方技术,其组成成分及重量份数为:次氯酸钠1~5份;乙酸异冰片脂2~8份;松针油01~2份;丁香油001~2份;柠檬油001~15份;二乙二醇醚类40~85份;邻苯二甲酸酯类5~15份;苯甲酸卞酯2~10份。含氯消毒剂,勿与洗涤剂、酒精混用 最常见的84消毒液,是一种以次氯酸钠为主的高效消毒剂,本身消毒作用就很强,请单独稀释使用。 一旦84消毒液与洁厕剂(如洁厕灵)或酸性洗涤剂混合使用,会产生化学反应,加速次氯酸的分解,释放氯气。 这种黄绿色Jan 06, 19 · 次氯酸钠消毒液稳定性研究进展doc 次氯酸钠消毒液镜定性研究进展李杰,张文福 (军事医学科学院疾病预防控制所,北京) 本文对次氯酸钠消毒液的稳定性、分解机制、影响因素以及提高次氯酸钠溶液稳定性的促进 措施等进行了系 统概述,从而达到更广



次氯酸水的穩定性 科學的養生保健



次氯酸水使用指南 从杀菌原理 使用方法 到注意事项 买错了
Apr 03, · "其实制作01%的次氯酸钠很简单,在家就可以自制。"次氯酸钠有漂白性吗 _____ 次氯酸钠是强氧化剂,有漂白性,医疗上用做强消毒剂,可杀灭肝炎病毒,还可用于纺织品和纸浆的漂白在—10℃以下时向50%氢氧化钠溶液和冰的混合物中通入氯气,可制成中等浓度的次氯酸钠溶液,保存在冷暗的地方化学式NaClO,式量7445Feb 12, · 居家消毒人们会用84消毒液、漂白粉/水、含氯消毒粉或含氯泡腾片等含氯消毒剂来消毒。但这些用品不可直接使用,需要稀释,配制成有效氯浓度500 毫克/升的含氯消毒剂。 使用消毒剂以清洁为主,预防性消毒为辅,应避免过度消毒,在受到污染时随时清洁消毒。



次氯酸抗菌原理



新京报 好新闻 无止境
腐蚀介质选材表1 6页 输送硫酸等腐蚀性介质的正确防腐措施 1页;Oct 24, 16 · 按41操作步骤,改变次氯酸钠和废水的体积比,进行试验,结果见表2。 由表2可见,废水和次氯酸钠的体积比为101或111时,处理结果较好。为了确保处理效果,将该比例定为125:1,其它条件不变,验证结果如表 43确定反应的时间及投加次氯酸钠的方式Dec 12, · 就能制造出次氯酸钠消毒液 除菌率高达9999% 是国际公认安全有效的消毒液 可多用途消毒使用 只需盐水 轻松自制消毒液 只需使用普通食盐和300mL洁净水,插电即可随时随地制作环保、无毒害、无化学残留的次氯酸钠消毒液(有效成分与84消毒液相同)。



殺菌次氯酸水製作機 Mimimalls



正確使用次氯酸水 衛生福利部
一、电解盐水膜分离制取次氯酸 工艺:将浓盐水通过加药器,按比例添加到水体中,输送到电解槽中电解,通过隔离膜,分离出两种水:酸性含氯水(pH2~3)和碱性水(pH10~12)。 特点:出水全部经过电解,液体渗透力强 二、电解稀盐水和(或)盐酸制取次氯酸 工艺:将添加了特定比例盐酸的浓盐水通过加药器,按比例添加到水体中,输送到电解槽中电解产生氯气并溶



常见的消毒方法 消毒方法有哪些 什么值得买



消毒水製造機 次氯酸水製造機 除菌水製造機齊廣消毒制造器次氯酸鈉生制造儀自制電解制作消毒液制造機 蝦皮購物



关于次氯酸消毒水 你不知道的那些事儿 感控卫士 山东 医疗科技有限公司



首页 次氯酸



當日製作 次氯酸水原液 快速出貨 衝評回饋價 未稀釋600cc 10ppm 抗菌防疫新冠病毒 蝦皮購物



大联合环控除菌电解水 次氯酸水hocl 制造生成设备 生产安全无毒次氯酸水 值得信赖



便携式次氯酸钠发生器自制居家日用消毒专家 星城网



防疫懶人包 藥師超詳細解析 酒精 漂白水 次氯酸水居家消毒使用大全 武漢肺炎 Kingnet國家網路醫藥 Second Opinion



次氯酸水 簡便製作方法 科學的養生保健



酸性氧化电位水生成器 次氯酸水生成器 微酸水设备 酸化水设备 烟台铂鑫水处理科技有限公司



衛得惠生技 健康人生安全環境



消毒液製作器次氯酸水製造機當天秒發電解水機84消毒水製造機次氯酸鈉抗菌液消毒液清潔液漂白水 蝦皮購物



漂白水及次氯酸鈉如何抗菌消毒 專家完整解析 美的好朋友



常见的消毒方法 消毒方法有哪些 什么值得买



次氯酸电解水推荐品牌 新人首单立减十元 21年6月 淘宝海外



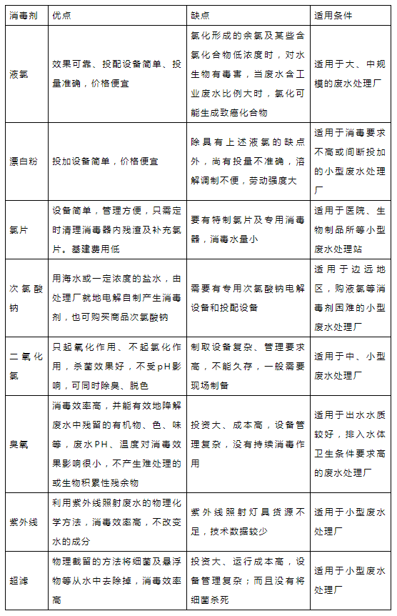
十年经验总结次氯酸钠在水处理中的应用 氯气 投加 消毒剂 二氧化 网易订阅



4种常用消毒剂能灭新冠病毒 这样用才安全 二氧化氯 新型冠状病毒 次氯酸水 大纪元



酒精 漂白水 次氯酸水有何不同 擊退病毒一定要掌握的居家消毒重點 健談 健康遠見



免運 次氯酸水發生器次氯酸鈉生成器制造儀自制電解水制作消毒液制造機 壹心壹意 Yahoo奇摩拍賣



新型冠状病毒 84消毒液能杀死新型冠状病毒吗 黄鹤楼动漫动画制作公司



食品级消毒液次氯酸真的这么历害 知乎



过氧乙酸 次氯酸钠 过氧化氢消毒剂的应用领域及使用方法 技术支持 三原天瑞食品设备清洗剂有限公司



买不到75度酒精 自制吧 腾讯新闻



4种常用消毒剂能灭新冠病毒 这样用才安全 二氧化氯 新型冠状病毒 次氯酸水 大纪元



小教室 酒精 次氯酸水 漂白水怎用 專家破解 常見錯誤 Youtube



消毒液买不到 日本专家 自制消毒液正确防疫 消毒液 自制消毒液 正确防疫 新型冠状病毒 希望之声



食品级消毒液次氯酸真的这么历害 知乎



網教diy次氯酸水 專家 危險性極高 打假特攻隊 華視新聞0313 Youtube



电解食盐次氯酸钠发生器 广州新奥环境技术有限公司



次氯酸搭配水比例 搜狗搜索



电解盐消毒设备自来水厂优选次氯酸钠 发生器 山东沃旗环保设备有限公司 官方网站 专业生产环保水处理设备 水处理设备生产厂家 一体化污水处理设备 溶气气浮机 全自动加药装置 二氧化氯发生器 次氯酸钠发生器 消毒设备 过滤设备



食品级消毒液次氯酸真的这么历害 知乎



殺菌次氯酸水製作機 Mimimalls



次氯酸水使用指南 从杀菌原理 使用方法 到注意事项 买错了



殺菌次氯酸水製作機 Mimimalls



立白多用漂白水和普通84消毒液 有什么不一样 知乎



次氯酸的电子式 搜狗图片搜索



Cnb 一次性丁腈非光滑手套及其制备工艺 Google Patents



酒精 漂白水 次氯酸水有何不同 擊退病毒一定要掌握的居家消毒重點 健談 健康遠見



酸性氧化电位水生成器 次氯酸水生成器 微酸水设备 酸化水设备 烟台铂鑫水处理科技有限公司



新型肺炎 不同ph值次氯酸水灭活新冠病毒的效果验证 客观日本



現貨次氯酸水原液 未稀釋600cc 一千ppm 稀釋後3公升新冠病毒口罩消毒腸病毒流感當日出貨 蝦皮購物



小型农村饮水消毒设备次氯酸钠 发生器 山东沃旗环保设备有限公司 官方网站 专业生产环保水处理设备 水处理设备生产厂家 一体化污水处理设备 溶气气浮机 全自动加药装置 二氧化氯发生器 次氯酸钠发生器 消毒设备 过滤设备



常见的消毒方法 消毒方法有哪些 什么值得买



新冠肺炎预防 如何给房间消毒 衣物消毒液 家居灭菌方法分享 北美省钱快报dealmoon Com 攻略



次氯酸水濃度建議100ppm以上 5大次氯酸水功效及保存方法要注意 不可噴手



什麼是次氯酸電解水 Hocl 新一代安全消毒殺菌劑 仲可以加鹽加水diy自製 美國日本台灣官方認證有效 Outlet Express Hk 生活百貨城



開箱 食鹽加水製作安心無害次氯酸消毒液 輕巧歐克靈次氯酸抗菌液製造機使用分享 Hy財經資料 旅遊 資訊及美食心得記錄處



酸性氧化电位水生成器 次氯酸水生成器 微酸水设备 酸化水设备 烟台铂鑫水处理科技有限公司



漂白水 白醋diy次氯酸水提升消毒力 教授這麼說 預防自保 新冠肺炎 元氣網



床单可以用84消毒吗 可以 84消毒液要稀释后使用 探秘志手机版



食品级消毒液次氯酸真的这么历害 知乎



謠言終結站 網傳diy次氯酸水做法查核中心 有危險性勿嘗試 生活 自由時報電子報



次氯酸水跟漂白水一樣嗎 可以用來洗手嗎 一張表搞懂差別 早安健康



台灣現貨 消毒水製造機電解消毒水製造機消毒水製造消毒液製造消毒液次氯酸鈉製造生成器 同效次氯酸水製造機 露天拍賣



K4umif5fam5yom



酸性氧化电位水生成器 次氯酸水生成器 微酸水设备 酸化水设备 烟台铂鑫水处理科技有限公司



探析次氯酸与碘化钾等盐溶液的反应及次氯酸的比例 科学猫



漂白水及次氯酸鈉如何抗菌消毒 專家完整解析 美的好朋友



食盐 自来水 消毒液 网红自制消毒水神器并非想的那么好 姚远



次氯酸水使用指南 从杀菌原理 使用方法 到注意事项 买错了



次氯酸水使用指南 从杀菌原理 使用方法 到注意事项 买错了



关于污水处理消毒剂的详解 次氯酸



便携式次氯酸钠发生器自制居家日用消毒专家 星城网



首页 次氯酸



簡易製作次氯酸水diy Youtube



Cleaning 上的釘圖



食盐 自来水 消毒液 网红自制消毒水神器并非想的那么好 楚天都市报看楚天



居家消毒懶人包 藥師超詳細解析 酒精 漂白水 次氯酸水這樣用才對 防疫懶人包 新冠肺炎 元氣網



疫情下如何在家自制消毒水 金牌资讯网



漂白水及次氯酸鈉如何抗菌消毒 專家完整解析 美的好朋友



殺菌次氯酸水製作機 Mimimalls



Solclean次氯酸電解消毒水製造機 九成新展示機 特價4999出清 Pchome購物中心



武漢肺炎須知懶人包 環境消毒篇



通識 次氯酸水的使用教學 Aicu B面第二首



自制杀菌液 新人首单优惠推荐 21年6月 淘宝海外



便携式次氯酸钠发生器自制居家日用消毒专家 消毒液 消毒剂 网易订阅



白因子消毒液是真的無毒無殘留 專家圖文破解真相 美的好朋友



謠言終結站 網傳diy次氯酸水做法查核中心 有危險性勿嘗試 生活 自由時報電子報



酸性氧化电位水生成器 次氯酸水生成器 微酸水设备 酸化水设备 烟台铂鑫水处理科技有限公司



全自动电解稀盐水制氯装置次氯酸钠发生器hccl 50 山东和创智云环保装备有限公司



次氯酸水消毒可常噴 皮膚科醫師提10點警告 Youtube

コメント
コメントを投稿